收藏 | 2021年财务人年末必做工作清单!

浏览量:1390 / 发布时间:2021-12-30

编者按


年末岁尾,是财务人全年最忙的时候。票据核对,账务排查,往来账款催收、支付、清理,年终结账,还有明年的汇算清缴安排等一系列工作,想想就让人头晕发燥。

别急别急,小编这就为各位奉上一份“财务人年末必做的工作清单”,希望能为大家安排年底财务工作,查漏补缺提供帮助。如果还有未尽之处,欢迎在评论区补充哦!


01

2021年年底财务工作排查表


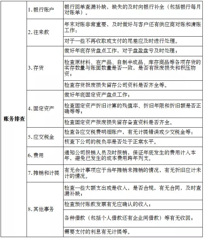
一、要进行账务排查

1


二、要合理评估下明年汇算清缴时金额

2


三、对会计报表分析及时发现企业隐藏的财务风险

3


02

年终结账的7个注意事项


1. 货币资金情况:

(1)检查财务账上的银行余额是否与银行对账单余额一致,不一致的要及时补充完整银行收付款单据,做银行存款余额调节表;

(2)库存现金账载金额较大的,要确认是否有付出去的现金但是没提供单据导致未做账的,如果有这种情况,要及时补充现金付款单据做账,避免账上挂太多的现金。

2. 往来账情况:

(1)股东年末借款金额较大且时间较长以及其他个人借款时间超过一年的,要及时处理,避免牵扯个人所得税;

(2)应收账款 、应付账款余额要与客户 、供应商核对,避免串户 、重复入账,可能会出现用现金支付货款或者发货后收到现金的情况,及时核对并冲销挂账;和国外客户的往来账,是不是有在收汇时扣掉手续费而在水单上没有显示;

(3)对于应付账款金额较大且挂账时间较长的情况,如果沟通确认这些应付账款不需要再支付了,要做营业外收入,作为企业利润;检查往来账的账龄,对于超过三年的要告知财务负责人或法人代表,并及时处理;

(4)关注本年是否发生股权转让,实收资本股东名称是否有变动 、长期股权投资在账上是否有余额及长期股权投资的核算方法等(符合条件的居民企业间的投资收益,不需要交企业所得税)。

3. 收入情况:

出口企业从口岸卡上下载全年的报关信息,和实际入账收入核对,以免漏做收入,注意通过一达通2+N方式出口的,口岸卡信息可能不是很全,需要和实际出口统计数据核对;小规模免增值税的情况,及时确认营业外收入;申报表上的增值税收入和企业所得税收入要比对一致。

4. 成本情况:

年底成本的暂估,确保金额准确,以免影响当年的利润;对于库存较大的情况,要确认是否有货已发出,但是未确认收入未转成本的情况。

5. 税金情况:

检查全年的税金计提是否正确,有没有漏提的。有没有无票收入已计提但漏报税的。一般纳税人年底应交税金-应交增值税项下余额借贷应该调平,如果不平,账就有问题,需要再仔细检查一遍。

6. 费用情况:

核对折旧 、摊销等,年底的余额是不是跟实际相符,是不是有月份漏掉未做帐的,固定资产已提完折旧且企业已经报废处理掉的,可以将其转入“固定资产清理”科目,财务账上做处理,这个损失是企业可以自行税前扣除的,但需要留存备查相关资料。

检查境外付汇是否未代扣代缴税金的情况,比如付佣金。

7. 利润情况:

企业全年的利润情况,无论亏损还是盈利,都应该跟负责人邮件书面沟通;盈利企业的企业所得税金额,应该将汇算清缴时纳税调增的部分考虑进去;关注一下以前年度亏损情况,今年有利润的要首先弥补以前年度亏损,以及企业可享受的税收优惠情况。


03

年底往来账清理规避风险


第一步,一般往来账的核对、确认、催收和清理

1. 应收账款:核对合同规定的收款时间、金额,及时催收,并将催收纳入考核,最大限度的收回款项,避免损失;做出账龄分析,了解债务人的财务状况,评估坏账风险,如有坏账及时申报扣除,避免长期挂账引来涉税风险;

2. 其他应收款:核对欠款明细,包括职工以及其他方,催要结清,避免损失或产生税务风险;

3. 预收账款:核对合同条款,核实货物是否已经发出、劳务是否已经提供,及时按规定结转收入,避免造成迟延纳税的税收风险;

4. 应付账款:核对合同条款,是否已到付款日期,按时付款;核实收款方信息,长期挂账的应付款是否还要支付,若已不需支付要及时结转收入;核实暂估金额是否属实、合理,并与对方沟通好,争取在汇算清缴之前取回发票,以免造成暂估的成本费用不得税前扣除的风险;

5. 其他应付款:核对债务方明细以及债务成因,及时付款,若已不能支付要及时结转收入。


第二步,特殊事项挂往来账的特殊处理

(一 )股东借款的处理

《财政部、国家税务总局关于规范个人投资者个人所得税征收管理的通知》(财税〔2003〕158号)规定,纳税年度内个人投资者从其投资企业(个人独资企业、合伙企业除外)借款,在该纳税年度终了后既不归还,又未用于企业生产、经营的,  其未归还的借款可视为企业对个人投资者的红利分配,依照“利息、股息、红利所得”项目计征个人所得税。

也就是说,对期限超过一年又未用于企业生产经营的借款,从借款之日满一年后,要视同利润分配按20%的税率缴纳个人所得税。建议企业在清理中发现有股东借款,应提示股东及时在年底前归还。即12月31日前还款,有需要可以年后再借。

(二)抽逃注册资本的处理

公司的发起人、股东在公司成立后,抽逃其出资的,由公司登记机关责令改正,处以所抽逃出资金额百分之五以上百分之十五以下的罚款。公司法修订后,已经没有最低注册资本的限制,也不需要验资,企业应按实际到资金额入账,避免一次性缴纳印花税。

(三)同一客户挂不同往来账的处理

同一客户(供应商)在不同往来科目挂账。建议尽可能调整至同一科目下,因为不同科目下多处挂账容易形成虚增资产和虚增债务,造成评估指标异常,带来稽查风险。

对于既是客户又是供应商的,必然出现应收应付同时挂账。建议如有可能双方可签署抵账协议,把该客户的应收应付往来账进行抵销合并。

(四)不属于企业承担费用挂往来的处理

企业承担了不属于企业的费用(比如给个人的回扣或佣金),由于不能税前扣除,而挂在往来账。建议企业若确实负担了这部分费用,可以计入营业外支出,所得税汇算清缴时做纳税调增即可,不要挂往来账。

(五)企业间资金拆借的处理

企业间的资金拆借,包括关联方之间和非关联方之间的借款。建议年底要核实是否签订合同,合同是否规定相应的利息,利息支付是否开具发票,避免因未签订合同、无偿使用、未开具发票、长期挂账等给企业带来涉税风险。违背常理自然引来税务稽查,但支付多少利息、何时支付由合同来定。

(六)挂账收入的处理

企业将未开票收入暂时计入往来,甚至永久计入往来,不打算纳税的,这种观念赶紧打消,因为不开票收入占比已成为税务稽查的重点。

(七)虚开发票挂账的处理

企业因虚开发票资金不能回流而挂往来账的,此举更不能有,虚开发票是稽查的重中之重,存货、往来、收入不成比例,发票三流不一致等现象马上会让虚开发票的行为暴露。

(八)发生坏账的处理

企业发生坏账的,要及时做坏账损失,在所得税汇算时申报扣除,并备好如下资料:

1. 相关事项合同、协议或说明;

2. 属于债务人破产清算的,应有人民法院的破产、清算公告;

3. 属于诉讼案件的,应出具人民法院的判决书或裁决书或仲裁机构的仲裁书,或者被法院裁定终(中)止执行的法律文书;

4. 属于债务人停止营业的,应有工商部门注销、吊销营业执照证明;

5. 属于债务人死亡、失踪的,应有公安机关等有关部门对债务人个人的死亡、失踪证明;

6. 属于债务重组的,应有债务重组协议及其债务人重组收益纳税情况说明;

7. 属于自然灾害、战争等不可抗力而无法收回的,应有债务人受灾情况说明以及放弃债权申明。

8. 企业逾期三年以上的应收款项在会计上已作为损失处理的,可以作为坏账损失,但应说明情况,并出具专项报告。

9. 企业逾期一年以上,单笔数额不超过五万或者不超过企业年度收入总额万分之一的应收款项,会计上已经作为损失处理的,可以作为坏账损失,但应说明情况,并出具专项报告。

(来源:品税阁,有删改)


值此之际,小编特地将部分年终关账注意事项的推文整理出来了,点击下面的文章标题可直接回看哦!



相关链接






内容来源:会管家服务